Use Cases

StructureFlow Spotlight: Securitization

StructureFlow Spotlight: Securitization

StructureFlow Spotlight: Securitization

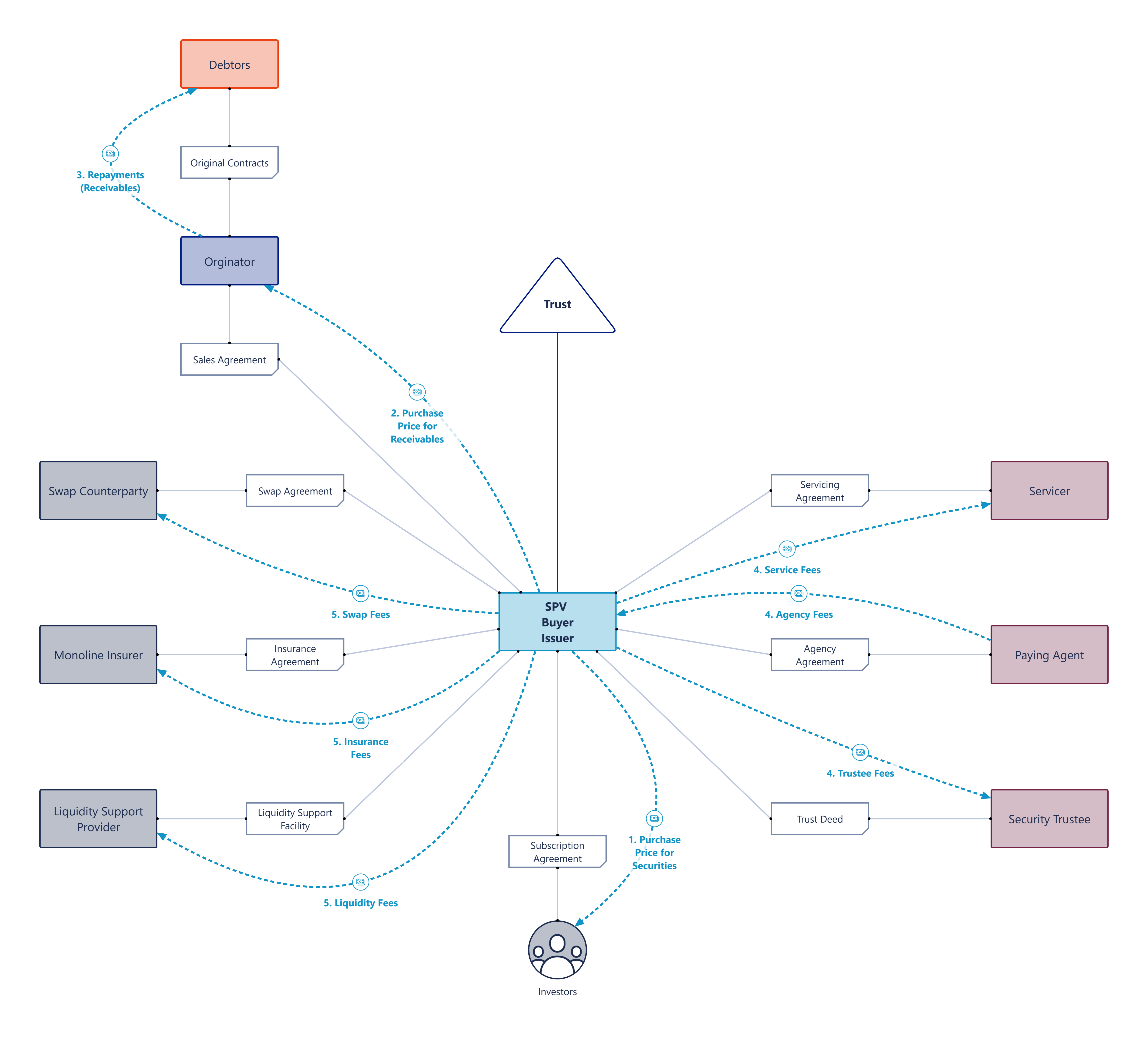
Securitizations are complex financial mechanisms that often involve a complicated structure of assets.

Visualization can be used to unpack the complexity and assess the risks involved. StructureFlow structure diagrams allow you to easily comprehend a securitization transaction with staged flows for the movement of funds.

Watch our client success story videos to hear directly from the teams at Norton Rose Fulbright, Slaughter and May, and Burness Paull. Our team will work with you to ensure a similarly seamless and successful implementation of StructureFlow.

Related Resources

Holland & Knight LLP Partners
Press Releases
Holland & Knight LLP Partners

Following an extensive pilot across multiple software solutions, AMLAW Top 25 firm Holland & Knight LLP selects StructureFlow for a global rollout

Series A Press Release
Press Releases
Series A Press Release

StructureFlow raises $6m in Series A funding to help transform corporate diagrams into visual models of complex data

StructureFlow Spotlight: Project Finance
Use Cases
StructureFlow Spotlight: Project Finance

StructureFlow use case Project finance StructureFlow: Project finance visualization Project finance deals can often come across as complex, especially when they involve a range of negotiations with different sets of contracts and parties to the project. Visualization can be used